GO
d1

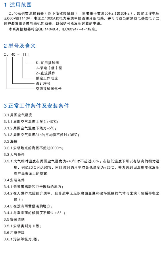
CJ40系列交流接触器

所属分类:交流接触器

PDF File: CJ40系列交流接触器

在线客服

九游网页版客服1

1428967121

九游网页版客服2

2281824741