GO
fd

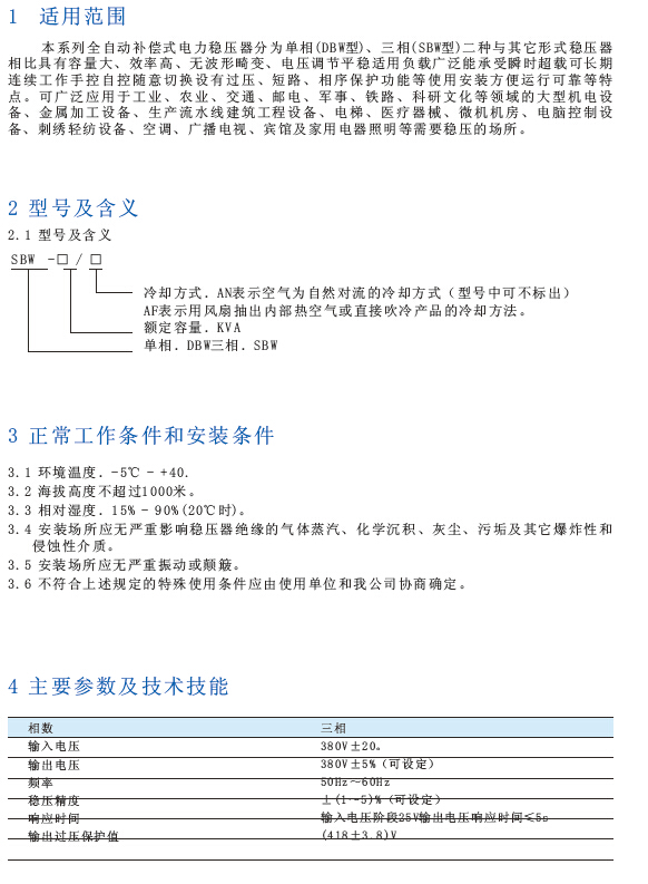
SBW系列全自动补偿式电力稳压器

所属分类:变频器、软启动器、起动器、调速器

PDF File:

在线客服

九游网页版客服1

1428967121

九游网页版客服2

2281824741